The World Court of Justice

Home Page - Rules - Principles - Truth and Justice - Contacts - Donate

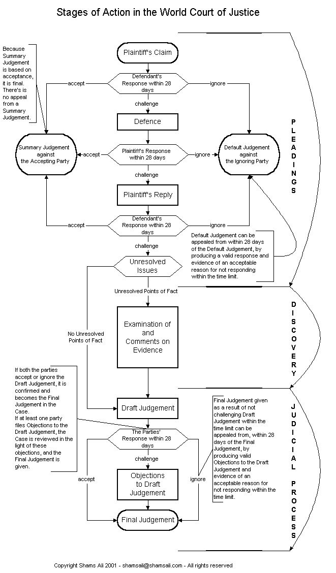
Flow Chart of the Stages of Civil Action in the World Court of Justice

Home Page - Rules - Principles - Truth and Justice - Contacts - Donate

       to Top