The World Court of Justice

Home Page - Rules - Principles - Truth and Justice - Contacts - Donate -

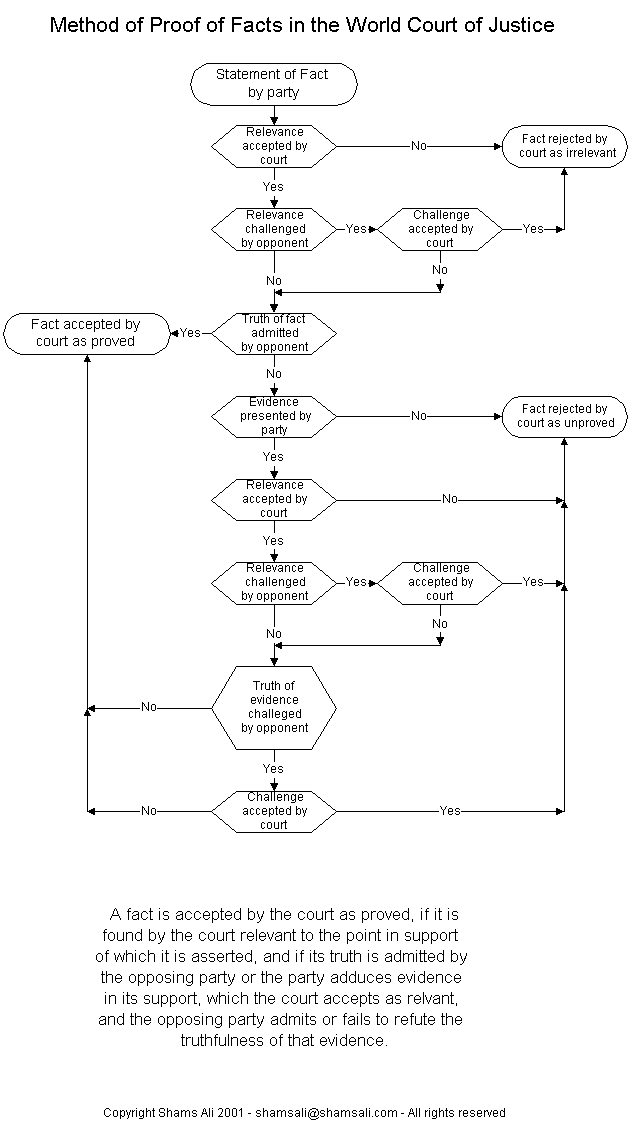
Flow Chart of the Method of Proof of Facts in the World Court of Justice

Home Page - Rules - Principles - Truth and Justice - Contacts - Donate

       to Top